These articles include interesting tidbits written or uncovered by YCCC members.
W1EQO High Power European Transmittersby Jim Ussailis, W1EQO,(added 2016-March-03)
K1KP Delta Loop Feed (DOC) (PDF) by Tony Brock-Fisher (added 2015-May-21)
KK1L mods to K1NQ 3-stack match for single tower SO2R (PPT)
(PDF)
by Ron Rossi, KK1L(added 2008-Dec-18)
Interface 12
by David Jordan, K1NQ (added 2008-Nov-25)
Balun/Unun Construction (PPT) (added 2008-Apr-29)
by Mike Bernock, N1IW
Getting a Big DX Signal on 160-10 (PDF) (added 2008-Apr--03)
by Chuck Counselman, W1HIS
Boxboro 2006 Presentations
Overview of RadioSport (PPT) (added 2006-Sept-02)
by Doug Grant, K1DG
Planning and Evaluating Station Improvements (PPT) (added 2006-Sept-02)
by Bob Raymond, WA1Z
Understanding Propagation (PPT) (added 2006-Sept-02)
by Len Kay, K1NU
Chasing DX (PPT) (added 2006-Sept-02)
by Jim Reisert, AD1C
Honing Your Operating Skills (PPT) (added 2006-Sept-02)
by Bob Raymond, WA1Z
Resources (PPT) (added 2006-Sept-02)
by Dave Robbins, K1TTT
Logging and Automation (PPT) (added 2006-Sept-02)
by Bob Raymond, WA1Z
Competition (PPT) (added 2006-Sept-02)
by Jim Idelson, K1IR
2006 Annual Fund Raiser - YCCC Youth Scholarship (PPT) (added 2006-Aug-02)
by Mark Pride, K1RX
Log Analysis
by David Jordan, K1NQ
Statistical Log Analysis Using Power to Determine Capability (Rev 1) (PDF)
by David Jordan, K1NQ
Antennas, Towers, and Propagation
Off-Center Fed Dipoles (PPT) (updated 2008-Apr-29)
by Mike Bernock, N1IW
Key to Successful Tower Installations (PPT)
by John Corini, KE1IH (Dayton Presentation)
by Jim Idelson, K1IR
by Don Toman K2KQ
by Eric Scace K3NA
Terrain Analysis: Some YCCC Case Studies PPT (4Meg) PDF (3.3Meg)
by Dean Straw, N6BV
Compact wire Tri-band Yagi for 10 -15m (HTML) (updated 2004-Mar-22)
by David Jordan, K1NQ
10/15 M Dual Band Dual feed 26-foot Boom (PDF)
by David Jordan, K1NQ
What is VOACAP Trying to Tell Me? (PDF)
by Dean Straw, N6BV
Why We Stack 'Em - Covering All the Angles (PDF)
by Dean Straw, N6BV
Thrust Bearing FAQs (MSWord) - Hints and Kinks for your thrust bearings
Compiled by Fred Hopengarten, K1VR
by Don Toman, K2KQ
by Jeff Parker, KA1GJ
Four-Square Antennas
- Four Square Experiences (PDF) (HTML)
- by Jack Schuster, W1WEF and Tom Frenaye, K1KI
- Using a 4 square Vertical Phased Array to improve your 80 and 160 meter signal - without a Yagi! (HTML)
- by Tom Frenaye, K1KI
- FVR Spitfire - A Poor Man's 160 Meter 4-Square (HTML/PPT)
- by Fred Hopengarten, K1VR and John Kaufman, W1FV
- FVR Spitfire FAQs (MSWord)
- by Fred Hopengarten, K1VR and John Kaufman, W1FV
Equipment
Space Behind the Desk - three photos (1) (2) (3) (added 2007-Oct-23)
by Jim Idelson, K1IR
6-Band RX Bandpass Filter (PDF) (added 2007-Jan-23, updated 2007-Mar-14)
by David Jordan, K1NQ
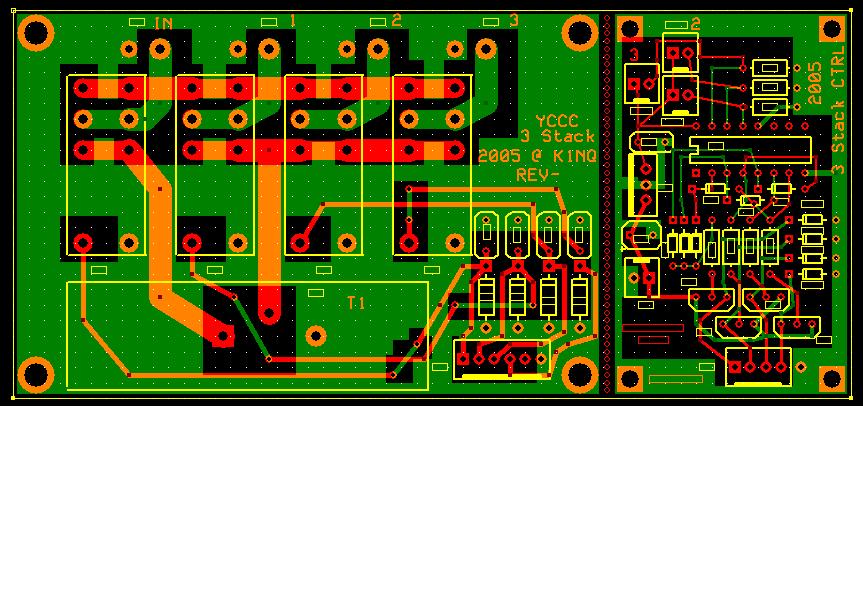
Graphics for K1NQ PCB projects
BandPass Filter
with typical 40m response:
3-Stack Matcher
and
documentation (PDF)
Improving the AL-1200 Relay Speed (HTML)
by Tony Brock-Fisher, K1KP
Operating and Tactics
CQWW Extreme Makeover
(PDF)
(PPT)

First Annual DXpedition Award Program (MSWord)
by Jim McCobb, W1LLU
The Thrill of it All (PDF) - Contesting isn't just for contesters (from QST)
by Jack Schuster, W1WEF
Contest Phrases
(updated 2018-August-15) - Several contesting phrases are given in several languages
by Fred Hopengarten, K1VR
Sleep Deprivation Strategies (HTML) - minutes from 1988 presentation by Dr. Scott Johnson, NW1I
edited by Charlotte Richardson, KQ1F and Fred Hopengarten, K1VR
A Sleep Strategy for DX Contests
by Randy Thompson, K5ZD
- Dayton 1999 - Two Views
- YCCC At Dayton (HTML) by Jeff Briggs, K1ZM
- Dayton 1999 Recollections (HTML) by Jack Schuster, W1WEF
by Jack Schuster, W1WEF
by Jack Schuster, W1WEF
by Tom Frenaye, K1KI
Home
About YCCC
Officers/Area Managers
Constitution/By-Laws
Meetings
Membership/Dues
Hall of Fame
Club Territory
Club History
Club Fashions
W1 QSL Bureau
Awards Program
Participation
Improvement
Achievement
Resources
Articles
Club Resource Information
Contest Calendar
On Air Activities
YCCC SO2R
Youth Scholarship
Scuttlebutt
YCCC Web Links
Member Links
Member Photos
Contest Links
DX Library


